RADIOTECHNIKA

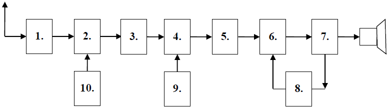
199. Na rysunku przedstawiono schemat blokowy odbiornika superheterodynowego FM na pasmo 144 MHz z podwójną przemianą częstotliwości, pracującego w kanałach fonicznych, stabilizowany kwarcami. Blok 9 to: